白山市人民政府2014年第2批次农用地转用和土地征收

发布时间:2015-08-26 信息来源: 收藏

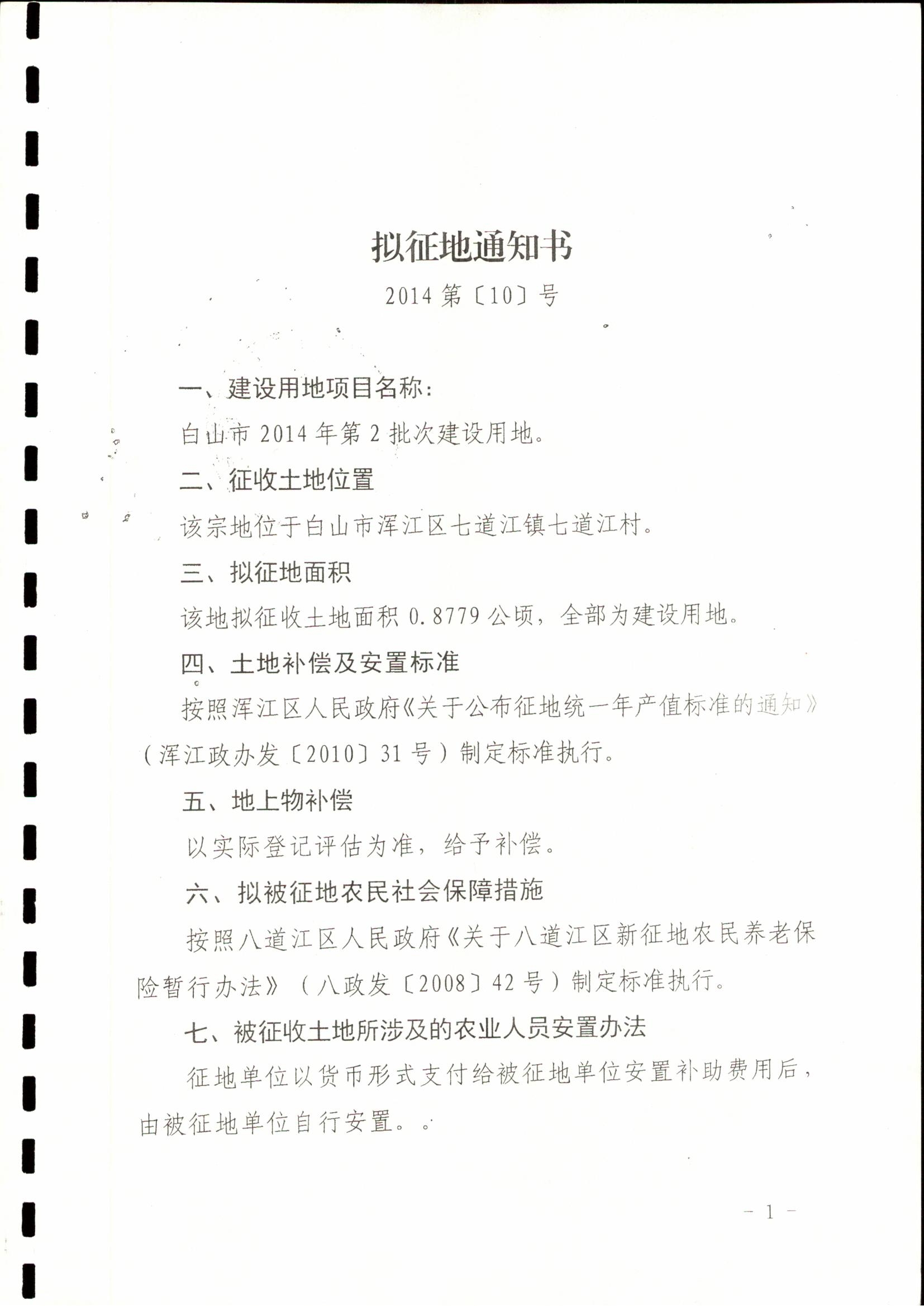
根据《中华人民共和国土地管理法》第46条、《中华人民共和国土地管理法实施条例》第25条、《吉林省土地管理条例》的有关规定,省厅《关于白山市人民政府2014年第2批次农用地转用和土地征收的批复》,批准征收浑江区七道江镇七道江村集体土地0.8779公顷。现将本次征地内容和有关事项通知如下:

一、征用土地批准情况 白山市人民政府2014年第2批次

1. 批准机关:吉林省人民政府

2. 批准文号:吉国土资耕函[2015]218

3. 批准时间:2015618

4. 批准用途:商服用地 

二、被征用土地基本情况  

1、被征收土地面积和地类:征收七道江镇七道江村集体土地0.8779公顷,全部为建设用地

三、被征收土地补偿标准 单位:公顷、万元/公顷 

(一)浑江区七道江镇七道江村

1、土地补偿费标准

建设用地:0.8779公顷×1.3万元/公顷×4

 

 

附件
  ·征地告知书1.jpg
  ·征地告知书2.jpg
  ·吉林省国土资源厅关于白山市人民政府2014年第2批次土地征收的批复1.jpg
  ·吉林省国土资源厅关于白山市人民政府2014年第2批次土地征收的批复2.jpg
  ·一书一方案1.jpg
  ·一书一方案3.jpg
  ·一书一方案4.jpg
  ·一书一方案5.jpg
  ·一书一方案6.jpg
  ·征地公告、征地安置补偿方案公告.jpg

(责任编辑:)
初审:    复审:    终审: